巴楚县人民政府
政府信息公开
首页 / 政务公开 / 政府信息公开 / 信息公开年报 /
2025
政策性文件
国务院文件
政府文件
政府办文件
规范性文件
人事任免
政策解读
政府信息公开指南
政府信息公开制度
法定主动公开内容
政府职能
巴楚领导
政府机构
规划信息
五年规划纲要
国土空间规划
专项规划
区域规划
规划解读
权责清单
行政许可
行政许可依据
结果公示
处罚⁄强制
处罚强制依据
结果公示
双随机一公开
行政事业性收费
政府集中采购
招标公示
中标公示
政府集中采购目录
招考招聘
公务员招考
其他招考招聘
人大代表建议 政协提案办理
重大建设项目
国民经济和社会发展统计信息
重大决策预公开
政府工作报告
财政信息公开
政府预决算公开
扶贫资金管理
部门预决算
社保基金预决算
国有资本经营预决算
地方债务
绩效管理
财政资金直达基层
重大会议
重点领域信息公开
基层政务公开标准化规范化建设
食品药品监管
稳岗就业
养老服务
义务教育
涉农补贴
公共文化
社会救助
生态环境
医疗卫生
乡村振兴
安全生产
公共企事业单位信息公开
国有土地上房屋征收
自然资源
交通运输
旅游领域
水利领域
法治政府
政府信息公开年报
2025
2024
2023
历年
依申请公开
政府网站年度报表
索引号
300104040/2026-00061
公开信息来源
色力布亚镇人民政府
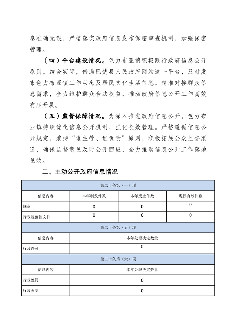
色力布亚镇2025年政府信息公开工作年度报告
来源:色力布亚镇人民政府
发布时间: 2026-01-05
点击数:
关联稿件:
编辑:何升磊