巴楚县人民政府
政府信息公开
首页 / 政务公开 / 政府信息公开 / 法定主动公开内容 / 财政信息公开 /
政府预决算公开
政策性文件
国务院文件
政府文件
政府办文件
规范性文件
人事任免
政策解读
政府信息公开指南
政府信息公开制度
法定主动公开内容
政府职能
巴楚领导
政府机构
规划信息
五年规划纲要
国土空间规划
专项规划
区域规划
规划解读
权责清单
行政许可
行政许可依据
结果公示
处罚⁄强制
处罚强制依据
结果公示
双随机一公开
行政事业性收费
政府集中采购
招标公示
中标公示
政府集中采购目录
招考招聘
公务员招考
其他招考招聘
人大代表建议 政协提案办理
重大建设项目
国民经济和社会发展统计信息
重大决策预公开
政府工作报告
财政信息公开
政府预决算公开
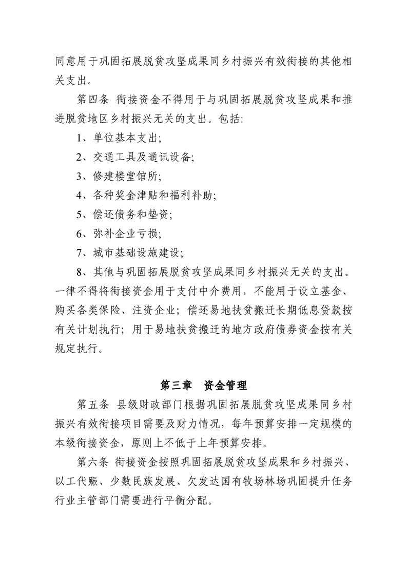
扶贫资金管理
部门预决算
社保基金预决算
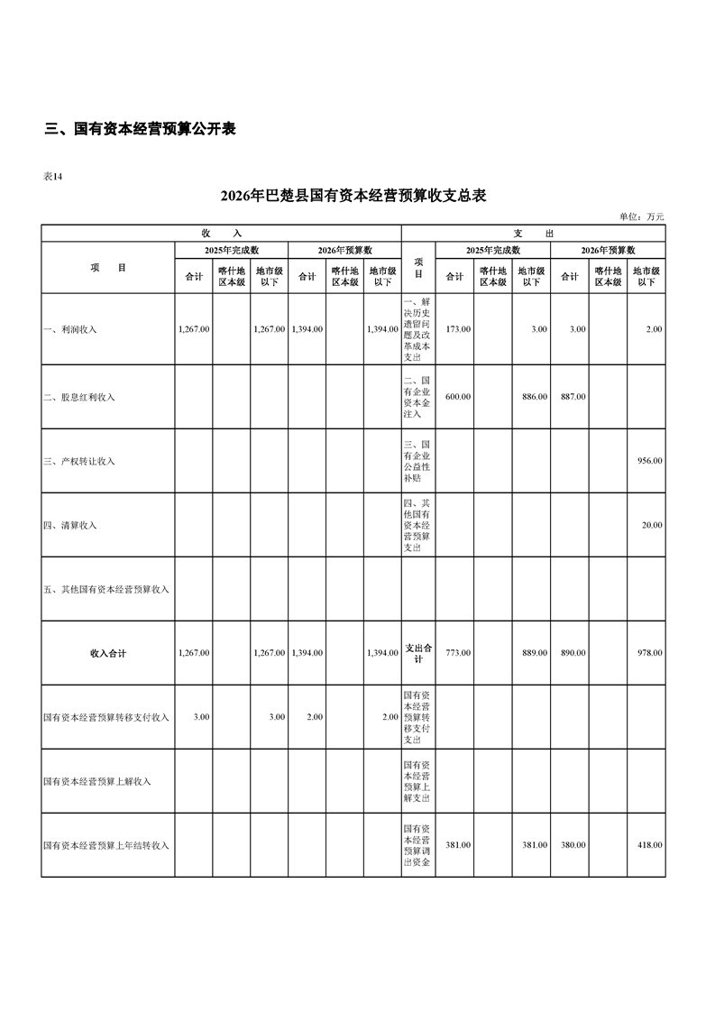
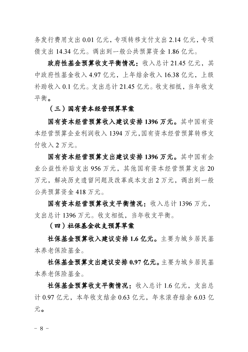
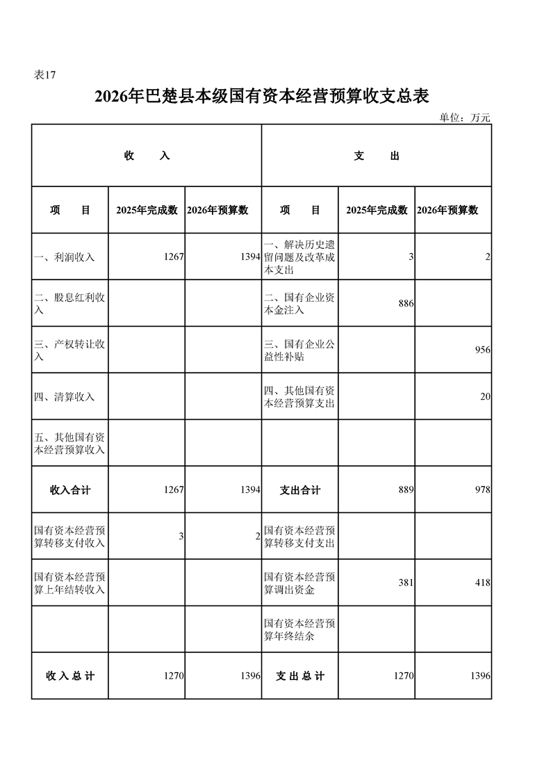
国有资本经营预决算
地方债务
绩效管理
财政资金直达基层
重大会议
重点领域信息公开
基层政务公开标准化规范化建设
食品药品监管
稳岗就业
养老服务
义务教育
涉农补贴
公共文化
社会救助
生态环境
医疗卫生
乡村振兴
安全生产
公共企事业单位信息公开
国有土地上房屋征收
自然资源
交通运输
旅游领域
水利领域
法治政府
政府信息公开年报
2025
2024
2023
历年
依申请公开
政府网站年度报表
索引号
公开信息来源
财政局
巴楚县2026年政府预算公开报告
来源:财政局
发布时间: 2026-01-28
点击数:
巴楚县2026年政府预算公开报告
关联稿件:
编辑: