当前位置: 首页 / 政务动态 / 专题专栏 / 涉企行政检查公示专栏 / 检查事项和依据

2026

01/29

19:50

来源:
巴楚县互联网信息办公室

字体:【

访问量:

扫一扫在手机打开当前页

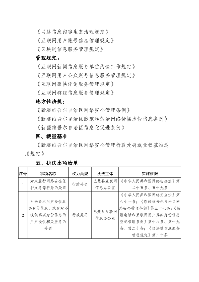
巴楚县互联网信息办公室行政执法事前公示

来源:巴楚县互联网信息办公室 发布日期:2026-01-29 19:50 浏览次数: 字体:【





编辑:阿依帕热

【打印本文】【关闭】